Remem-Bit

A memory game developed using combinational and sequential logic, implemented on the DE0-CV FPGA


Quartus II, DE0-CycloneV, FPGA, Waveform Simulation | In collaboration with William Lau

The Idea

The FPGA board my partner and I were working with had multiple 7-segment displays which could have many applications. We were inspired by their versatility and decided to create a memory game with them.

Inspired by 128 possible combinations of 7-seg display

Sketch of main circuit components

Sketch of time unit logistics

Development

There were three main items: Timers/Counters, LFSR, Memory Cells

Timers/Counters

A time circuit is able to control the duration of HIGH and LOW logic levels of other elements in the circuit. In this circuit, the LFSR's output is only to be displayed for 5 seconds.

LFSR

The Linear-Feedback Shift Register (LFSR) allows for pseudo-random bit generation through a seed value and a series of XOR gates that are fed into. This was used to display a psuedo-random pattern.

Memory Cells

Memory cells allow for multi-bit storage via flip flops. By using them, we were able to store both the LFSR's pattern and the user's pattern to ultimately compare them.

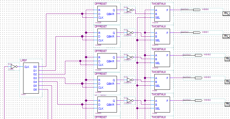
Final circuit schematic with smaller circuits compressed into blocks

Layout of game UI on DE0 FPGA board

Competed and won award at university's Junior Design Competition